1.小額包裹關稅下調
在中美日內瓦經貿會談聯合聲明正式公布,中美雙方降低關稅后,美國對價值低于800美元以下的低價值進口商品的關稅政策也進行了調整。
美國當地時間12日,白宮網站公布了總統特朗普的修訂版行政命令,宣布自14日起,調整對價值低于800美元小額包裹的從價關稅稅率,將對從中國進口的小件商品的關稅從120%降至54%。

小額包裹關稅下調?圖源:whitehouse
對于依賴低價商品出口美國的中國跨境電商而言,這無疑是一個顯著的利好消息,小額包裹關稅的下降能夠讓賣家成本大幅降低。
白宮還表示,自2025年5月2日起生效的每件包裹100美元的從量稅將繼續執行,但原定于6月1日實施的從量稅(100美元/件提高至200美元/件)的規定被廢止。也就是說,賣家在5月2日之后寄送的貨物每件固定費用仍為100美元,而原定于6月1日起征收的200美元費用已被取消。
回過頭來看,本月初美國海關與邊境保護局(CBP)發布公告稱,來自中國大陸和香港地區的商品將不再適用《美國法典》第19卷第1321(a)(2)(C)條款規定的關稅及部分稅費的豁免政策,大量賣家受到影響。

取消最低限度關稅豁免?圖源:morganlewis
但與此同時,美國消費者同樣也受到了關稅調整的波及,由于擔心關稅上漲無法購買到物美價廉的中國產品,更擔心關稅將推高物價,便搶在關稅到來之前囤積好商品,掀起了一陣購物潮。
美國商務部零售報告數據顯示,今年3月美國零售額同比增長4.6%,創下自2023年1月以來的最大月度增幅。

美國零售額增長強勁?圖源:RTTNews
但有經濟學家表示,這種增長是異常的,“因為消費者預計明年物價會大幅上漲,所以他們正在清空商店貨架,趁機搶購便宜貨。”
2.局勢大轉變
近段時間,特朗普不斷增加關稅的事情在跨境圈可以說是鬧得沸沸揚揚,成為無數跨境賣家關注的焦點,生怕一覺醒來政策又變了。好消息是,這樣的情況看起來已經稍稍得到了緩解。
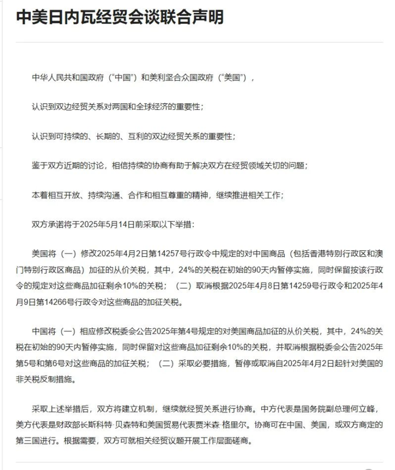
日前,美國與中國在日內瓦進行貿易談判,隨后中美發布一則聯合聲明,稱雙方已同意大幅降低此前加征的關稅,共同協商長期經貿合作:美方承諾暫停2025年5月2日原定對中國商品加征的從價關稅,24%的關稅在初始的90天內暫停實施,僅保留10%基礎稅率,同時取消4月初美國總統特朗普簽署的兩道新增關稅行政令。

中美日內瓦經貿會談聯合聲明原文?圖源:商務部
雙方各退一步,也被不少人看作是緩和的信號。而回溯美國小額包裹關稅政策的演變歷程,還要從2016年說起,彼時最低免稅門檻從200美元提高到了800美元,極大地推動了全球跨境電商的發展,許多中國賣家憑借這一利好快速發展起來。
但隨著時間的推移,有美國人對這一政策提出了質疑和反對,稱其為“最低限度”漏洞,并表示該豁免損害了美國企業,例如時尚零售商Forever 21,這些人表示由于受到Shein、Temu等平臺的沖擊,Forever 21才走向衰落。
根據美國海關總署的數據顯示,在2024財年,約有13.6億件貨物通過這一豁免政策進入美國,是4年前的兩倍多,其中約60%的包裹來自中國跨境電商平臺。

中國包裹數量占比大?圖源:theguardian
很明顯,美國提高關稅的原因也是為了保護本土企業,但都說事與愿違,中國平臺不僅沒有“熄火”反而更加火熱。例如DHgate的APP,在社媒的宣傳下一舉沖上美國App Store免費應用第二名,僅次于ChatGPT。

DHgate下載量暴漲?圖源:美國AppStore
更出人意料的是,美國提高關稅扔出去的回旋鏢,還轉頭就扎在了自家后院——關稅不斷上漲之后,一些電商平臺被迫提高商品售價,部分產品價格上漲幅度超過一倍,用戶在社交平臺上怨聲載道。
此外,還有一些外國品牌停止向美國發貨,甚至一些中小企業直接選擇退出美國市場。
總的來說,關稅從120%降至54%,雖仍有一定關稅壓力,但相較之前已是緩和了很多,對跨境賣家來說,運營壓力也小了不少。在未來的發展中,賣家們依舊需要保持靈活的經營策略,積極適應新的政策環境,才能實現可持續發展。
                        
                                    