一、宣布漲價
2025年的日歷已經快翻到5月份,跨境電商的旺季也即將來臨。屆時包裹量的激增連帶著貨運市場也進入忙碌階段,然而隨之而來的卻是貨船運費上漲的消息,廣大跨境賣家再一次面臨成本上升的困境。
自2025年4月底以來,海運價格呈現出全面暴漲的態勢。赫伯羅特宣布,自5月12日起,對東亞至北美的航班征收旺季附加費,20英尺集裝箱收取1000美元,40英尺和40英尺高箱收取2000美元,漲幅高達150%。此外,亞洲至拉美航線、亞洲和大洋洲至拉美航線也分別于5月1日起、5月8日起實施綜合費率上調。

上調費率?圖源:赫伯羅特
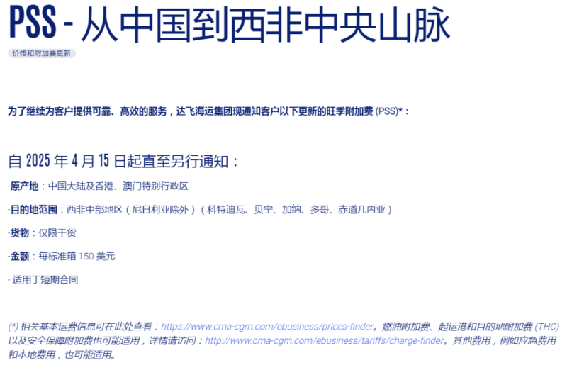
達飛輪船在更早之前就已經率先出手,宣布自4月15日起,對中國和中國香港、澳門特別行政區至西非中部(尼日利亞除外)的干貨貨物征收150美元/TEU的旺季附加費。馬士基不甘落后,自5月15日起,調整從遠東亞洲(不包括中國、中國香港)到美國和加拿大的旺季附加費,20英尺集裝箱征收1000美金,40英尺和45英尺集裝箱征收2000美金。?

達飛上漲價格?圖源:達飛輪船
此次漲價涉及范圍十分廣泛,包括北美、拉美、歐洲、非洲、亞洲等多個國家和地區。北美航線最高漲幅達到2000美元/箱,拉美航線最高漲幅為1000美元/箱。除了上述船公司,中遠海運集運、MSC地中海航運、HMM、萬海等船公司也紛紛加入漲價行列,調整了部分航線的費率。
至于價格上漲的原因,這是多方面的。在運力供應緊張和市場需求回升的背景下,船公司開始默契抱團漲價。它們通過發布漲價通知,提高運價,以應對運營成本的上升和增加利潤。再加上,近段時間以來的T86政策和對華關稅政策的頻頻變動,更是讓運價波動充滿不確定性。?

T86多次調整最終確定提高至200美元 圖源:The WHITE HOUSE
對于跨境電商賣家來說,這可不是什么好消息,海運價格的暴漲直接導致跨境電商賣家的物流成本大幅增加,從而陷入價格難題:如果賣家將增加的成本全部轉嫁給消費者,可能會導致產品價格上升,從而降低產品的市場競爭力;如果賣家自行承擔部分成本,則會對企業的盈利能力造成較大壓力。
二、旺季壓力倍增
雖然說旺季是賣家實現爆單的大好機遇,但不可否認的是在這充滿商機的旺季里,也有不少難題在等著賣家。
旺季包裹量的激增除了意味著賣家銷售形勢大好,往往還會觸發“倉庫爆倉”這一雷點。據了解,美國亞馬遜多個倉庫正面臨著嚴重的爆倉情況:美西地區的TCY1、TCY2、ABQ2、SCK8、GEU2/5等倉庫均已處于爆倉狀態,目前已暫停放約,GEU3倉庫由于維護原因,從4月13日起進入關閉狀態,預計要到5月11日才能重新開放;美中地區的IUSF倉庫同樣陷入了爆倉困境,目前也已停止放約。?

倉庫爆倉?圖源:百運網
倉庫爆倉,這就意味著部分賣家要陷入貨物堆積如山的難題之中——新貨物無法及時入庫,舊貨物無法及時出庫。這不僅影響了物流效率,還可能導致客戶滿意度下降。
今年的4月份,對于跨境賣家來說注定不是很太平。頻繁變動的關稅政策搞得賣家們的心是七上八下,就連物流運輸鏈條也出現了新的變動,這主要是因為美國海關嚴卡清關手續。具體來看,美國海關表示,自2025年4月5日起,所有發往美國的貨物,如果申報價值超過800美元(此前為2500美元),都需要經過正式的海關手續。
在這種情況下,DHL、聯邦快遞、UPS等貨運巨頭不得不采取措施來應對大幅增加的通關業務量。
DHL已經發布公告稱,從4月21日起,將暫停向美國個人消費者發送價值超過800美元的國際包裹,直至另行通知。這一決定的原因是美國海關法規的變更導致清關時間延長,DHL系統癱瘓,并全面減緩了運送速度。DHL在聲明中表示,雖然他們正在努力應對,但價值超過800美元的貨物,無論原產地在哪里,都不能排除延誤風險。

DHL暫停寄送美國800美元以上B2C貨件 圖源:DHL
除了物流和清關問題外,亞馬遜高退貨率標簽的變動也給賣家帶來了新的挑戰。如果商品的退貨率過高,就很有可能被打上“高退貨率”的標簽,進而影響商品的轉化率。對于亞馬遜跨境電商賣家來說,商品被打上這樣的標簽,成單率可能大幅度下跌。
不得不說,一系列的事件確實會讓賣家們有點措手不及,但挑戰與機遇永遠是并存著的。賣家需要保持冷靜和理性,積極應對各種挑戰,采取有效的應對策略,以降低經營風險,提升競爭力。只有這樣,才能在激烈的市場競爭中立于不敗之地,實現可持續發展。
