8月28日消息,Shopee近期推進淘寶天貓商家邀約入駐計劃。為吸引淘寶天貓商家,Shopee在費用方面提供了各類減免福利。對于符合條件的天貓TOP200品牌(女裝、運動、配飾、家居服類目優先)的品牌賣家,提供前三個月免保證金、首站十站點任意選權益,減少了商家前期投入風險。

圖源:Shopee跨境電商公眾號
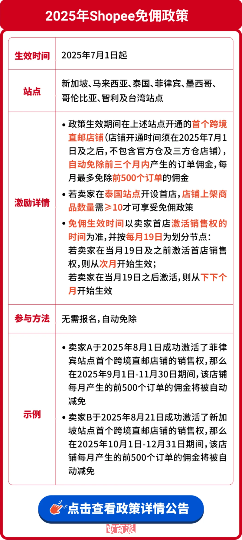
自2025年7月1日起,賣家在Shopee平臺所有站點成功開通的首個跨境直郵店鋪,自動免除前三個月的傭金,每月最多可免除前500個訂單的傭金。若賣家在泰國站點開通首店,須同時滿足店鋪上架商品數量≥10的要求,才可享受免傭政策。自2025年8月1日起,賣家在越南及巴西站點成功開通的首個跨境直郵店鋪,同樣可享受這一免傭政策。
在流量方面,為助力商家快速啟動,Shopee針對天貓/淘寶垂直類目(服飾/鞋包/配飾)的品牌賣家給予最高500美金廣告金贈送。成功入選Shopee部分站點美妝和食品飲料類目內貿賣家專屬激勵計劃的新入駐賣家,還可獲得傭金減免,其中新加坡站點首月額外發放100美金免費廣告金獎勵。
而在運營方面,Shopee也提供了全方位的運營支持。后臺數據打通,能將天貓熱銷款自動匹配東南亞消費畫像,使爆品命中率提升80%。詳情頁可一鍵翻譯并實現本土化適配,30分鐘即可完成極速上架,幫助商家快速將國內運營經驗復制到東南亞市場,節省時間與精力。此外,Shopee還會為不同階段及不同品類的賣家每周免費提供定制店鋪診斷,幫助新賣家快速出單。

圖源:Shopee跨境電商公眾號
正文完
